当前位置: 首页 > 产品大全 > 年度精选丨全过程工程咨询来袭,监理企业如何破局与转型?

年度精选丨全过程工程咨询来袭,监理企业如何破局与转型?

年度精选丨全过程工程咨询来袭,监理企业如何破局与转型?

随着建筑行业深化改革与高质量发展需求日益迫切,全过程工程咨询作为一种创新服务模式,正迅速成为行业焦点。它以整合性、系统性的服务理念,覆盖项目决策、设计、施工、运维等全生命周期,旨在提升投资效益、优化资源配置、降低管理风险。面对这一浪潮,传统监理企业如何应对挑战、把握机遇,成为亟待思考的关键课题。

一、认清形势:全过程工程咨询对监理行业的冲击与重塑

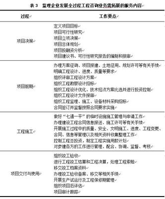
全过程工程咨询的兴起,打破了传统监理业务局限于施工阶段质量安全监管的局限。它要求咨询方具备跨阶段、多维度的综合服务能力,包括前期策划、设计管理、招标采购、造价控制、工程监理及后期评估等。这对以单一监理服务为主的企业构成直接冲击:一方面,市场可能更倾向于选择能提供“一站式”解决方案的咨询机构;另一方面,监理业务若不能融入全过程体系,其价值与议价能力恐被边缘化。冲击之中亦蕴藏转机——全过程咨询并非取代监理,而是将其升级为更核心的管控环节,强调监理在质量、安全、进度、成本等整体协同中的作用。监理企业若能主动适应,可将自身专业经验转化为全过程管理的重要支撑。

二、转型路径:监理企业迈向全过程咨询的三大策略

  1. 能力重构,拓展服务链条:监理企业需从“监督者”转向“管理者”,培育前期咨询、设计优化、合约规划、BIM技术应用等新能力。可通过内部培训、外部合作或兼并收购,快速补齐策划、经济、法律等专业短板,形成覆盖项目全周期的服务产品线。
  1. 模式创新,探索协同机制:一方面,可与设计院、造价公司、招标代理等机构组建联合体或战略联盟,以资源整合应对综合性项目需求;另一方面,可尝试以监理业务为基础,逐步延伸服务范围,例如通过“监理+项目管理”“监理+投资咨询”等模式,渐进式融入全过程体系。
  1. 技术赋能,驱动智慧升级:利用物联网、大数据、人工智能等数字化工具,提升工程监管的精细化与前瞻性。例如,通过智慧工地平台实现实时监控、风险预警,或利用BIM模型进行可视化协同管理,从而在全过程咨询中凸显技术附加值。

三、聚焦核心:强化咨询策划服务的差异化竞争力

在全过程工程咨询中,前期策划是决定项目成败的关键环节,也是监理企业容易忽视的蓝海领域。监理企业应着力提升咨询策划能力,具体可聚焦以下方向:

  • 投资决策分析:协助业主进行项目可行性研究、投融资方案比选,提供经济效益与社会效益评估;
  • 目标系统规划:明确项目质量、成本、进度、安全等核心目标,制定全过程管控框架;
  • 风险预控设计:基于工程经验识别潜在风险,提出针对性预案与合同优化建议;
  • 绿色可持续策划:融入节能环保、低碳运维理念,提升项目长期价值。

通过将监理实践中积累的现场问题反哺至前期策划,企业可形成“从策划到落地”的闭环知识体系,打造独特优势。

四、未来展望:以价值为导向,重塑行业生态

长远来看,全过程工程咨询的推广将促使监理行业从“合规监管”走向“价值创造”。企业需摆脱低价竞争惯性,转向以专业能力、服务质量和综合效益为核心的竞争轨道。行业协会与政策制定者也应加快完善相关标准、信用评价及人才认证体系,为转型营造良好环境。

全过程工程咨询浪潮已至,监理企业唯有主动求变、深度融合,方能化挑战为机遇。通过拓展服务边界、深耕策划创新、拥抱技术变革,企业不仅能在新时代立足,更可成为推动工程建设高质量发展的中坚力量。

如若转载,请注明出处:http://www.zmore1.com/product/97.html

更新时间:2026-05-14 22:17:42

产品列表

PRODUCT